Toggle navigation
熬叔精选
素材汇编
写作课程
每月批量下载
联系熬叔
首页
专题汇编
热门分类
民主生活会
述职述廉
心得体会
调研报告
乡村振兴
组织生活会
党史党课
党建工作
学习提升
其他
公开资料
体制攻略
写材料技巧
写作提纲
写作用典
金句素材
过渡句
排比句
实用材料
其他公文材料
规章办法
入党范文
经验材料
教育整顿
先进事迹
理论学习
会员
中心
登录
注册
首页
专题汇编
每日更新
/ 办公室工作类过渡句(2025年6月25日)
docx
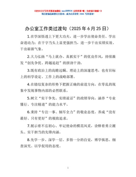
办公室工作类过渡句(2025年6月25日)
发布 2025-07-01 12:46:05
阅读 1021
大小 58.32 KB
收藏
手机查看
VIP会员可免费下载与转存
开通会员
马上下载
剩余内容已隐藏,点击付费后查看
熬友注意:
升级
VIP
免费浏览,您当前 未登录
升级VIP
熬友注意:
您需要支付
¥29.00
元后才能查看这篇内容
微信支付
点赞(
0
)
打赏
本文分类:
每日更新
本文标签:无
浏览次数:
1021
次浏览
发布日期:2025-07-01 12:46:05
本文链接:
https://aoshu.mac2025.com/meirigengxin/286229.html
上一篇 >
“七一”专题党课:加快发展新质生产力,推动经济高质量发展
下一篇 >
在市人大办学习贯彻《党组讨论和决定党员处分事项工作程序规定》研讨会上的交流发言
城乡发展“六个融合”
在党组理论中心组学习贯彻安全生产重要论述专题交流研讨会上的总结讲话
教育培训“五个新”
党课:培养造就忠诚干净担当的高素质干部队伍
联系客服
微信扫一扫咨询
微信公众账号
微信扫一扫加关注
发表
评论
返回
顶部