Toggle navigation
熬叔精选
素材汇编
写作课程
每月批量下载
联系熬叔
首页
专题汇编
热门分类
民主生活会
述职述廉
心得体会
调研报告
乡村振兴
组织生活会
党史党课
党建工作
学习提升
其他
公开资料
体制攻略
写材料技巧
写作提纲
写作用典
金句素材
过渡句
排比句
实用材料
其他公文材料
规章办法
入党范文
经验材料
教育整顿
先进事迹
理论学习
会员
中心
登录
注册
首页
专题汇编
每日更新
/ “表态发言”类写作金句35组
docx
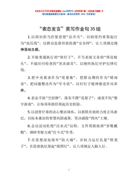
“表态发言”类写作金句35组
发布 2025-03-31 22:42:55
阅读 1022
大小 59.23 KB
收藏
手机查看
VIP会员可免费下载与转存
开通会员
马上下载
剩余内容已隐藏,点击付费后查看
熬友注意:
升级
VIP
免费浏览,您当前 未登录
升级VIP
熬友注意:
您需要支付
¥29.00
元后才能查看这篇内容
微信支付
点赞(
0
)
打赏
本文分类:
每日更新
本文标签:无
浏览次数:
1022
次浏览
发布日期:2025-03-31 22:42:55
本文链接:
https://aoshu.mac2025.com/meirigengxin/282129.html
上一篇 >
“办公室工作”类排比金句30例
下一篇 >
国有企业2024年组织生活会会后综合情况报告
第1505期(6篇)2026年遂宁市机关党的建设暨纪检工作会议交流发言材料汇编
第1508期(3篇)洛阳市委政法工作会议发言材料材料汇编
第1510期(10篇)沿河土家族自治县组织工作会议交流发言材料汇编
第1502期(6篇)2026年度成都市机关党的建设暨纪检工作会议交流发言材料汇编
联系客服
微信扫一扫咨询
微信公众账号
微信扫一扫加关注
发表
评论
返回
顶部